「AIで競馬予想って本当に当たるの?」
そんな疑問を持っている人もいるかと思います。近年はChatGPTやGeminiなどの生成AIを使って、レース展開やデータを自動解析する「AI予想」が身近になりました。無料で使えるうえ、オッズやインフルエンサーの情報に左右されずに判断できる点が注目されています。
実際に検索する人の多くは、「感情に左右されず冷静に判断したい」「データで効率的に勝ちたい」「AIがどこまで当たるのか知りたい」など、さまざまな心理を持っています。
この記事では、そんなAI競馬初心者でもすぐ試せるChatGPTを使った予想手順をはじめ、実際に使って感じたメリットとデメリットをリアルな体験とともに紹介します。

私と一緒にAIで競馬予想する方法やメリット・デメリットについて見ていきましょう!!
中央競馬・地方競馬を問わず、AIによるレース分析の精度は日々進化しています。手軽に始められる「AI競馬予想」の世界をぜひ体験してみてください。
無料の生成AI「ChatGPT」と「Gemini」で競馬予想する手順
今回は、福島競馬場の芝1200mのレースの予想を例に、具体的な手順について解説します。まずは、予想するレースのコース特徴をChatGPTに調べてもらいましょう。
ChatGPTに「○○競馬場○○mのコース特徴と成績の良い枠、好走する脚質を徹底的に調べてください」と入力します。

すると、ChatGPTが指示に従って枠順やコースの傾向を出してくれます。
その日の馬場状況をChatGPTに入力する
続いて、予想する競馬場の馬場状況を確認します。

検索エンジンの検索欄に「競馬場名 馬場状況」と調べると、JRAが公開している馬場状況のページが表示されるので、そちらをタップします。
-JRA-01-25-2026_03_39_AM-1024x697.png)
馬場状態の内容をコピーします。コピーする範囲は「○○競馬場第〇日」から「芝の状態」までです。

上記のようにコピーしたら、その内容を先ほどのChatGPTのチャット欄に入力し、以下の指示と一緒に実行します。
「続いて、今日の馬場状況を送ります。 この馬場状況も参考にしてください。」

すると、先ほどのコース状況と馬場状態をChatGPTが把握してくれます。
Geminiで出馬表のオッズを削除する
次はChatGPTではなく、Geminiに変更し、出場馬の情報を読み込んでオッズの情報を削除します。
- オッズを削除する理由:馬の能力に関係ない数値だから
- Geminiを使う理由:分析用の生成AI(ChatGPT)と分けた方がオッズの情報を遮断できるから
オッズを削除する理由は「オッズは大衆の意見であり、馬の強さは関係ないから」です。
もしオッズの情報が記載されたままAIに予想してもらうと、AIはオッズも参考情報に入れてしまう可能性が高いです。
基本的には、過去の成績(馬の能力)や当日のトラックバイアス(どの馬が好走しやすいのか)を元に分析してもらいたいので、走る馬自体に関係ない要素であるオッズは削除した方がいいです。
そして、オッズ削除においてGeminiを使う理由は、ChatGPTのチャットにオッズの情報が確実にいかないようにするためです。
ChatGPTには「メモリ機能」という、ほかのチャットの情報も横断して取得できる機能が備わっています。この機能は無効化できるのですが、確実にオッズの情報を与えないために、私はこの作業だけGeminiで行っています。
もしオッズ削除のためにだけGeminiを開くのが面倒な人は、ChatGPTで実行しても問題ありません。その場合は、以下の手順でメモリ機能をオフにすることがおすすめです。
- ChatGPTの設定を開く
- 「パーソナライズ」を選択
- 「メモリ」をオフにする
では切り替えて、オッズを削除する方法について解説します。

JRA公式サイトの出馬表にある出場馬の情報をコピーします。
続いて、Gemini(またはChatGPT)を開き、先ほどコピーした出馬表を貼り付けます。

そして、出馬表の上部に「以下の出馬表のオッズ部分だけ削除してください。」というプロンプト(指示)を入力して実行しましょう。
すると、オッズだけ削除した情報が表示されます。この情報を再度コピーして、先ほど競馬場の特徴や馬場情報を入力したChatGPTのチャットに張り付けます。

そして、冒頭に「これまでインプットした情報を参考に、以下のレースを分析・予想して下さい。」という指示を指定して実行しましょう。
すると、以下のように表示されます。

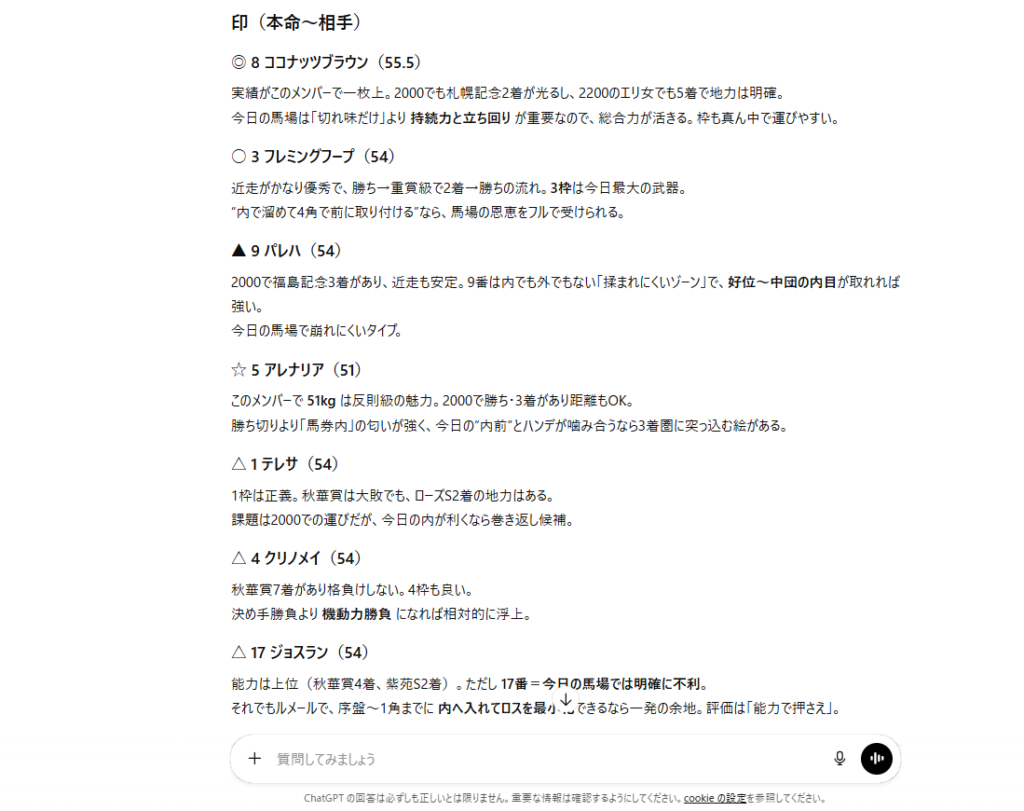
上記のように、展開や馬場状況を踏まえて予想してくれます。
そして、最も大事な予想ですが、以下の結果になりました。


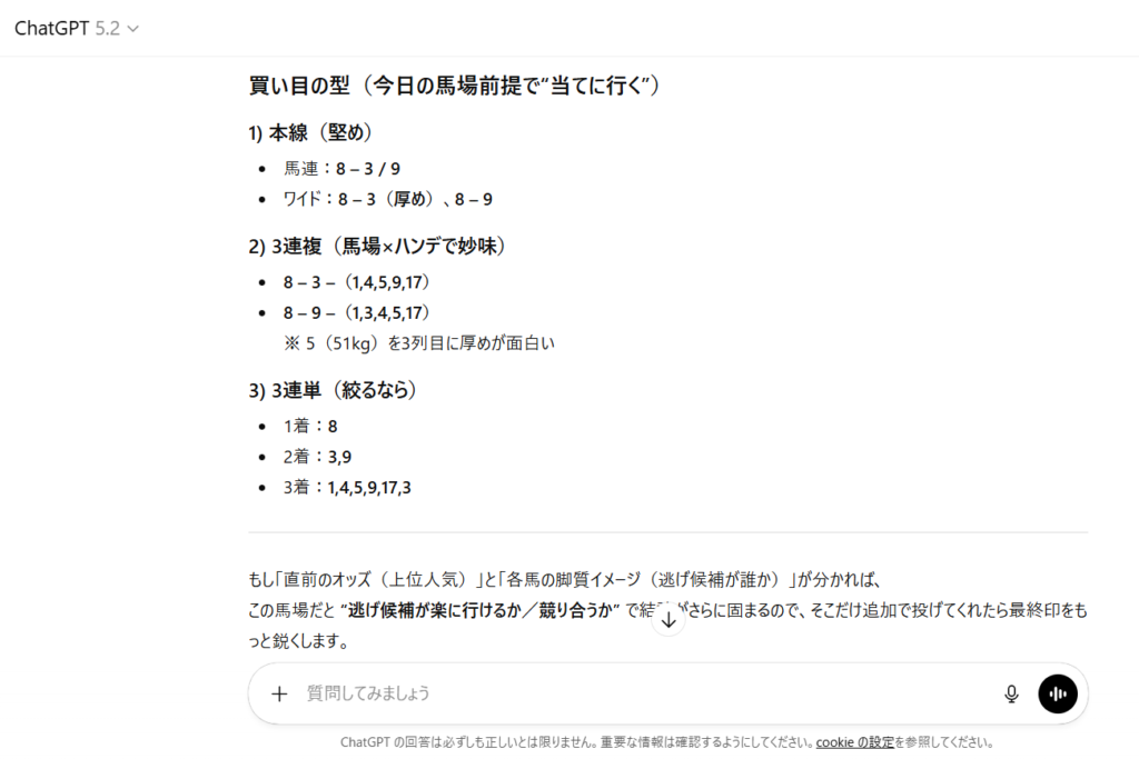
競馬の予想に続いて、ケースに応じた買い目についても答えてくれます。
この現象から、ChatGPTは馬名を理解しているのではなく、特定の馬名とその実績を紐づけて論理的に予想していることがわかります。
今回は、AIが本命にしている8番ココナッツブラウンから3連複を購入しました。
そしてレース結果は以下のとおりです。

外しましたね。本命のココナツブラウンと紐のジョスランは馬券内でしたが、ボンドガールが抜けてしまいました。
AIで競馬予想して感じるメリット
これまで以下のように何度かAIを使って競馬予想をしてきました。
その中で感じたメリットは以下のとおりです。
・インフルエンサーのバイアスに左右されない
・数値だけ見て予想できる
・自分の感情に左右されない
各内容について詳しく解説します。
インフルエンサーのバイアスに左右されない
私もよく見ているのですが、最近はYouTubeやXで情報発信している馬券師が沢山います。中でもYouTubeは、登録者数10万人を超えるインフルエンサーもいることから、少なからずオッズを左右する可能性が考えられます。
オッズだけに限らず「この人の本命なら最低でも紐に入れておこう」という思考になる人もいるでしょう。

私のことですね✌
AIによる競馬予想では、このようなインフルエンサーやSNS上の人気馬情報に惑わされず、純粋にデータと数値でレースを解析できるのがメリットです。
インフルエンサーと一緒に予想する楽しみもありますが、その情報によって本命が絞れなくて迷い過ぎる場合、一旦フラットに予想する手段としても有効でしょう。
数値だけ見て予想できる
AI競馬予想は、過去データと数値に基づいて冷静に判断できるのもメリットです。AIは各馬のタイムや上がり3ハロン、枠順、騎手、調教成績などの情報を統合し、指数として算出します。
たとえば東京競馬場や京都競馬場の芝・ダート別に、単勝・複勝・3連複の回収率を自動解析することも可能です。
人間の勘や印象に頼らず、純粋に数字から導かれた順位や期待値を確認することで、より的確な本命選びが実現します。
自分の感情に左右されない
AIを使った競馬予想では、「好きな馬名だから」「前走が印象的だったから」といった感情的要素を排除できます。
AIは過去レースの解析結果や前日のオッズ動向、直近の的中履歴を基に冷静に予測を立て、確率的な優位性を算出します。これにより、感情に流されて高額な馬券を購入してしまうリスクを避けられ、安定した回収率を目指すことが可能です。
AIで競馬予想して感じるデメリット
AIで競馬予想する中で感じたデメリットは以下のとおりです。
- 大穴馬は狙いづらい
- パドックなど感覚的なデータは参考にしづらい
大穴馬は狙いづらい
AIによる競馬予想は、過去データや数値解析をもとに高い的中率を目指す仕組みですが、その一方で「大穴馬」を拾いにくいのがデメリットです。
AIは膨大なレースデータから各馬の勝率や指数を算出し、本命や上位人気を重視する傾向にあります。そのため、人気薄の馬名を買うような直感的判断や、波乱狙いの馬券戦略には不向きです。
特に中央競馬や地方競馬の長距離レースなどでは、オッズの歪みから高配当が生まれるケースもあり、AIの予測モデルではその「一発の妙味」を見落とす可能性があります。
AIは確率と期待値に忠実なため、夢を追う楽しみが少し薄れる点もデメリットといえるでしょう。
パドックなど感覚的なデータは参考にしづらい
もう一つのデメリットは、AIが「人間の感覚」に基づく情報をうまく処理できないことです。
たとえば、レース前のパドックで見られる馬の気配や歩様、馬体重の増減、毛ヅヤといったデータは、数値化が難しくAIでは解析しにくい領域です。
AIは主に公開データや前日の成績、オッズ、各馬の過去順位などの数字をもとに予想を算出するため、当日の馬の状態や競馬場特有の馬場傾向(東京・京都など)をリアルタイムで反映させることが困難です。
その結果、最終的な的中率や回収率に影響が出ることもあります。AI開発が進んでも、この「感覚的要素」を読み取るのは依然として難しい課題です。




コメント