「AIで競馬予想って本当に当たるの?」
そんな疑問を持っている人もいるかと思います。近年はChatGPTなどの生成AIを使って、レース展開やデータを自動解析する「AI予想」が身近になりました。無料で使えるうえ、オッズやインフルエンサーの情報に左右されずに判断できる点が注目されています。
実際に検索する人の多くは、「感情に左右されず冷静に判断したい」「データで効率的に勝ちたい」「AIがどこまで当たるのか知りたい」など、さまざまな心理を持っています。
この記事では、そんなAI競馬初心者でもすぐ試せるChatGPTを使った予想手順をはじめ、実際に使って感じたメリットとデメリットをリアルな体験とともに紹介します。

私と一緒にAIで競馬予想する方法やメリット・デメリットについて見ていきましょう!!
中央競馬・地方競馬を問わず、AIによるレース分析の精度は日々進化しています。手軽に始められる「AI競馬予想」の世界をぜひ体験してみてください。
無料の生成AI「ChatGPT」で競馬予想する手順
今回は、福島競馬場の芝1200mのレースの予想を例に、具体的な手順について解説します。まずは、予想するレースのコース特徴をChatGPTに調べてもらいましょう。
ChatGPTに「○○競馬場○○mのコース特徴と成績の良い枠、好走する脚質を徹底的に調べてください」と入力します。

すると、ChatGPTが指示に従って枠順やコースの傾向を出してくれます。続いて、予想する競馬場の馬場状況を確認します。

検索エンジンの検索欄に「競馬場名 馬場状況」と調べると、JRAが公開している馬場状況のページが表示されるので、そちらをタップします。

馬場状態の内容をコピーします。コピーする範囲は「○○競馬場第〇日」から「芝の状態」までです。

上記のようにコピーしたら、その内容を先ほどのChatGPTのチャット欄に入力し、以下の指示と一緒に実行します。
「続いて、今日の馬場状況を送ります。 この馬場状況も参考にしてください。」

すると、先ほどのコース状況と馬場状態をChatGPTが把握してくれます。次はいよいよ、出場馬の情報を読み込んでいきます。

JRA公式サイトの出馬表にある出場馬の情報を○○コピーして、ChatGPTへ貼り付けます。
そして「これまでインプットした情報を参考に、以下のレースを分析・予想して下さい。その際、オッズは大衆の意見で参考にならないので無視して下さい。」という指示を指定し、その下に出場馬を張り付けて実行しましょう。

上記のように指定すればOKです。
*実は今回「その際、オッズは大衆の意見で参考にならないので無視して下さい。」というプロンプトを忘れて話を進めてしまっています。このプロンプトを指定しないと、オッズ通りの予想をしてしまう可能性があるので、忘れずに指定しましょう。
すると、以下のように表示されます。

予想だけでなく、ペースや隊列イメージなども作ってくれるのが魅力。予想以外のポイントも参考材料として役立てられます。
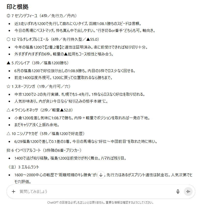
そして、最も大事な予想ですが、以下の結果になりました。


競馬の予想に続いて、穴馬やリスク分散を踏まえた買い目についても答えてくれます。
ちなみに「レオプルミエール」の馬名が「マルチレオプルミエール」になっているのは、出場馬の情報をコピーする際に、地方所属馬のマークが「マルチ」という表記で文字化されていることが原因です。

この現象から、ChatGPTは馬名を理解しているのではなく、特定の馬名とその実績を紐づけて論理的に予想していることがわかります。
今回はAI予想の買い目から、馬連の7番流しを購入しました。

そしてレース結果は以下のとおりです。

5-11-7
外しましたね。13番人気の11番が2着で1番人気の7番が3着という荒れた結果となりました。
7番と5番は予想していたのでワイドで流していたら当たっていたこともあり、馬連で欲張ったのが仇となりました。
AIで競馬予想して感じるメリット
これまで以下のように何度かAIを使って競馬予想をしてきました。
その中で感じたメリットは以下のとおりです。
・インフルエンサーのバイアスに左右されない
・数値だけ見て予想できる
・自分の感情に左右されない
各内容について詳しく解説します。
インフルエンサーのバイアスに左右されない
私もよく見ているのですが、最近はYouTubeやXで情報発信している馬券師が沢山います。中でもYouTubeは、登録者数10万人を超えるインフルエンサーもいることから、少なからずオッズを左右する可能性が考えられます。
オッズだけに限らず「この人の本命なら最低でも紐に入れておこう」という思考になる人もいるでしょう。

私のことですね✌
AIによる競馬予想では、このようなインフルエンサーやSNS上の人気馬情報に惑わされず、純粋にデータと数値でレースを解析できるのがメリットです。
インフルエンサーと一緒に予想する楽しみもありますが、その情報によって本命が絞れなくて迷い過ぎる場合、一旦フラットに予想する手段としても有効でしょう。
数値だけ見て予想できる
AI競馬予想は、過去データと数値に基づいて冷静に判断できるのもメリットです。AIは各馬のタイムや上がり3ハロン、枠順、騎手、調教成績などの情報を統合し、指数として算出します。
たとえば東京競馬場や京都競馬場の芝・ダート別に、単勝・複勝・3連複の回収率を自動解析することも可能です。
人間の勘や印象に頼らず、純粋に数字から導かれた順位や期待値を確認することで、より的確な本命選びが実現します。
自分の感情に左右されない
AIを使った競馬予想では、「好きな馬名だから」「前走が印象的だったから」といった感情的要素を排除できます。
AIは過去レースの解析結果や前日のオッズ動向、直近の的中履歴を基に冷静に予測を立て、確率的な優位性を算出します。これにより、感情に流されて高額な馬券を購入してしまうリスクを避けられ、安定した回収率を目指すことが可能です。
AIで競馬予想して感じるデメリット
AIで競馬予想する中で感じたデメリットは以下のとおりです。
- 大穴馬は狙いづらい
- パドックなど感覚的なデータは参考にしづらい
大穴馬は狙いづらい
AIによる競馬予想は、過去データや数値解析をもとに高い的中率を目指す仕組みですが、その一方で「大穴馬」を拾いにくいのがデメリットです。
AIは膨大なレースデータから各馬の勝率や指数を算出し、本命や上位人気を重視する傾向にあります。そのため、人気薄の馬名を買うような直感的判断や、波乱狙いの馬券戦略には不向きです。
特に中央競馬や地方競馬の長距離レースなどでは、オッズの歪みから高配当が生まれるケースもあり、AIの予測モデルではその「一発の妙味」を見落とす可能性があります。
AIは確率と期待値に忠実なため、夢を追う楽しみが少し薄れる点もデメリットといえるでしょう。
パドックなど感覚的なデータは参考にしづらい
もう一つのデメリットは、AIが「人間の感覚」に基づく情報をうまく処理できないことです。
たとえば、レース前のパドックで見られる馬の気配や歩様、馬体重の増減、毛ヅヤといったデータは、数値化が難しくAIでは解析しにくい領域です。
AIは主に公開データや前日の成績、オッズ、各馬の過去順位などの数字をもとに予想を算出するため、当日の馬の状態や競馬場特有の馬場傾向(東京・京都など)をリアルタイムで反映させることが困難です。
その結果、最終的な的中率や回収率に影響が出ることもあります。AI開発が進んでも、この「感覚的要素」を読み取るのは依然として難しい課題です。




コメント